研究论文

非洲地域功能空间演变的时空分异与驱动机制——基于时序遥感数据和可解释机器学习分析

  • 尹力 , 1 ,
  • 魏伟 1, 2, 3 ,
  • 李泓锐 1 ,
  • 张轲 4 ,
  • 刘立阳 1 ,
  • 薄立明 , 2, *
展开
  • 1.武汉大学城市设计学院,武汉 430072
  • 2.武汉大学中国发展战略与规划研究院,武汉 430072
  • 3.湖北省人居环境工程技术研究中心,武汉 430072
  • 4.黄淮学院建筑工程学院,河南 驻马店 463000
*薄立明(1982—),男,山东临沂人,博士,副教授,研究方向为国土空间规划、水生态空间治理、世界地理等。E-mail:

尹力(1997—),男,陕西宝鸡人,博士生,研究方向为国土空间规划。E-mail:

收稿日期: 2024-06-04

  修回日期: 2024-09-09

  网络出版日期: 2025-03-24

基金资助

国家自然科学基金项目(42471304)

教育部人文社会科学研究规划基金项目(23YJA630003)

中央高校基本科研业务费专项资金(2042024kf0029)

Spatiotemporal differentiation and driving mechanisms of territorial functional space change in Africa: Based on time series remote sensing data and interpretable machine learning

  • YIN Li , 1 ,
  • WEI Wei 1, 2, 3 ,
  • LI Hongrui 1 ,
  • ZHANG Ke 4 ,
  • LIU Liyang 1 ,
  • BO Liming , 2, *
Expand
  • 1. School of Urban Design, Wuhan University, Wuhan 430072, China
  • 2. China Institute of Development Strategy and Planning, Wuhan University, Wuhan 430072, China
  • 3. Center of Hubei Human Habitat Engineering and Technology, Wuhan 430072, China
  • 4. Department of Architecture and Civil Engineering, Huanghuai University, Zhumadian 463000, Henan, China

Received date: 2024-06-04

  Revised date: 2024-09-09

  Online published: 2025-03-24

Supported by

National Natural Science Foundation of China(42471304)

Humanities and Social Sciences Foundation of Ministry of Education of China(23YJA630003)

Fundamental Research Funds for the Central Universities(2042024kf0029)

摘要

科学认知非洲地域功能空间格局演变过程及形成机制,开展对非土地资源基础性调研工作,对服务国家“走出去”发展战略和构建中非命运共同体具有重要现实意义。论文以中国城镇化、粮食安全和生态安全地域主导功能为空间参考标尺,划分非洲城乡建设—农业生产—生态保护三大地域功能空间,采用时空立方体、空间转型强度分析模型和可解释机器学习解析2002—2022年非洲大陆地域功能空间演变特征及区域差异,并结合关键驱动因素的重要程度和交互作用强度研究演变机制。结果表明:① 近20年非洲约3.97%的地域功能空间发生结构转型,城乡建设空间剧烈扩张9.71%的同时,人均建设用地规模却减少33.78%,城乡“人口—土地”失衡问题日益凸显;农业生产空间波动式缩减且沿撒哈拉沙漠南缘形成一条明显的剧烈变化带;生态保护空间内部组成结构显著改变但整体呈优化态势。② 非洲在5°N~15°N之间形成了一条明显的空间结构转型高动态度带,农业生产—生态保护空间的剧烈动态互转现象最为突出,沙漠绿化的同时土地退化仍然明显,导致城乡建设空间扩张相关结构转型规模在大陆尺度下并不显著。③ 社会经济发展、人口增长等因素对非洲大陆全局尺度下地域功能空间结构改变的作用有限,反而大气水汽压、温度、降雨、纬度和地形起伏度等水文条件变化和地形地貌基础起到了决定性作用,非洲地域功能空间格局由多个不同规模量级、转型强度和驱动机理的空间变化过程共同决定。未来中国对非援投及相关空间发展战略的制定需要注重非洲自身空间演变的过程及规律,也需要利用其各类地域功能空间演变的时空分异特征和潜在演变趋势实现区域发展的多维协同。

本文引用格式

尹力 , 魏伟 , 李泓锐 , 张轲 , 刘立阳 , 薄立明 . 非洲地域功能空间演变的时空分异与驱动机制——基于时序遥感数据和可解释机器学习分析[J]. 地理科学进展, 2025 , 44(3) : 594 -613 . DOI: 10.18306/dlkxjz.2025.03.012

Abstract

A scientific understanding of the spatial pattern change and formation mechanisms of Africa's territorial functions is crucial for fundamental research on Africa's land resources. It also aligns with China's Going Global strategy and supports the development of a China-Africa community with a shared future. Using China's territorial dominant functions of urbanization, food security, and ecological security as spatial reference benchmarks, this study classified Africa's territorial space into three major functional areas: urban-rural construction, agricultural production, and ecological protection. By applying spatiotemporal cubes, spatial transformation intensity models, and interpretable machine learning, this research analyzed the spatial evolution characteristics and regional disparities of Africa's territorial functions from 2002 to 2022. Furthermore, the study examined the mechanisms behind these changes by exploring the importance and interaction strengths of key driving factors. The results indicate that: 1) Over the study period, approximately 3.97% of Africa's territorial functional spaces had undergone structural transformation. Urban-rural construction space had expanded significantly by 9.71%, while the per capita scale of construction land had decreased by 33.78%, highlighting an increasing imbalance between population and available land. Agricultural production space had shown a fluctuating decline, with a distinct zone of drastic change forming along the southern edge of the Sahara Desert, while the internal structure of ecological protection space had significantly changed, albeit in an optimizing trend overall. 2) A clear high-dynamic transformation zone had emerged between 5°N and 15°N, where the dynamic mutual transformation between agricultural production and ecological protection spaces was most pronounced. Despite ongoing desert greening efforts, significant land degradation persisted, leading to the expansion-related structural transformations of urban-rural construction space being less prominent on a continental scale. 3) Socioeconomic development and population growth had limited effects on the structural changes of Africa's territorial functional spaces at a continental scale. Instead, variations in hydrological conditions such as atmospheric vapor pressure, temperature, and precipitation, as well as geographical factors like latitude and topographic relief, played a decisive role. Africa's territorial functional space patterns are determined by spatial transformation processes with varying scales, intensities, and driving mechanisms. Future Chinese investments and spatial development strategies in Africa must not only take into account Africa's own unique spatial evolution processes and the underlying patterns that drive these transformations, but also incorporate a thorough understanding of the continent's diverse geographical and socioeconomic contexts. It is crucial to fully leverage the spatial differentiation characteristics, including regional disparities in land use, ecological zones, and development potentials, as well as the emerging trends of its territorial functional spaces. By doing so, these strategies can maximize the comprehensive spatial benefits, fostering sustainable development outcomes that align with both African realities and Chinese strategic objectives in the region, ultimately fostering a mutually beneficial partnership.

当前世界百年未有之大变局深入演进,非洲作为“一带一路”倡议最重要的合作方向之一,构建更加紧密的中非命运共同体,不断拓展中非各领域合作是中国实行高水平对外开放、建设开放型经济新体制的重要工作内容。截至2023年,中国已连续14年成为非洲第一大贸易伙伴国,53个同中国建交的非洲国家中有52个及非洲联盟已签订“一带一路”文件[1]。2021年,习近平总书记在中非合作论坛第八届部长级会议对中非未来合作作出重要指示,制定并通过《中非合作2035年愿景》,明确了中长期双方合作的总体框架和实施内容[2]:至2035年,中国将新增对非投资600亿美元,积极参与农业综合发展、基础设施建设、矿产资源开发、工业化与城镇化及应对气候变化等项目,支持非洲铁路、公路、航运、港口、航空和通信网络建设,帮助非洲建设“绿色长城”,并加强在荒漠化、土地退化和干旱防治等领域合作。可见,中国与非洲的合作将在未来进一步加强,而了解非洲地域功能的空间组织结构特征与演变态势规律,不仅有益于深入了解非洲地理基础条件和空间发展潜力,更有助于中国对非在基础设施建设、农业生产与环境保护合作、资源开发利用等领域制定更为科学的战略。一方面,非洲作为全球城市化速度最快、人口增速最高、空间资源变化最剧烈的关键地区[3],对其地域功能空间演变过程的系统分析可丰富拓展中国地理学研究视野;另一方面,在新时期中非合作的背景下,更需要及时把握非洲地域功能空间的布局特征和演进状态,确保中国在非投资和发展项目的可持续性和有效性。
地域功能是某特定地域在全局地域系统中所履行的职能和发挥的综合作用[4],地域功能空间的有序化结构组织则被认为是构建可持续发展地理格局的关键[5],对其理论溯源[6]、演变规律[7]、影响机理[8]的研究已成为空间优化调控领域研究的新兴热点。同时对应到空间载体,由于对自然资源认知的价值取向不同、对生产生活目标取向不同,地域功能的识别具有典型的“主观认知属性”[9],如将国土空间承载的地域功能划分为生产、生活、生态三类,对应的功能空间类型便是生产空间、生活空间与生态空间(“三生空间”)[10];若按照主体功能区城市化、粮食安全与生态安全地域主导功能又可划分为城镇空间、农业空间与生态空间(“三区空间”)[11]。可见,地域功能的识别和划分与各国人为的目标追求和价值取向紧密相关。同时,尽管世界各国发达程度和资源禀赋不同,但对国土资源要素开发过程中城乡建设、粮食生产和生态保障的基本功能需求却是一致的,对空间资源的合理利用与优化调控是各国面临的共性挑战[12],这为跨国别、面向非洲的地域功能空间演变研究提供了基础支撑。此外,国内外学者对于非洲地域功能空间变化的相关研究不乏其例,可概括为以下几点:① 关注城镇地域功能与土地利用变化。以首都为代表的大城市扩张和人口增速远超基础设施建设速度是非洲城镇化进程的重要特征[13],由此造成城镇土地资源的过度利用和城市边缘区生态环境的大幅度退化;针对南非海岸带[14]、布拉柴维尔市[15]、坦桑尼亚和乌干达[16]等典型地区的研究表明,非洲城镇化不仅改变了土地利用方式,还引起了地域功能冲突系统性的提升和生态系统的潜在风险。② 研究非洲农业地域功能与土地退化。人口剧烈增长和对粮食需求的增加导致非洲耕地扩张成为必然趋势[17-18],而非洲低效率的传统农业方式和气候变化带来的不确定性迫使农民不断开垦新土地[19],导致森林和草原地域生态系统被大规模破坏,同时非洲现代化农业推广引起水资源过度利用和农药化肥污染,引起土壤肥力下降和生物多样性的降低[20]。③ 分析非洲生态系统服务功能与生态用地变化过程。受人类活动和气候变化双重影响,非洲局部地域生态系统发生显著变化[21],生态系统服务枯竭制约非洲对气候变化的适应能力[22],耕地扩张影响热带稀树草原生态系统的植物多样性和碳存储能力[23],撒哈拉以南耕地的扩张已超过自然植被减少对生态系统服务价值变化的影响[24],过度放牧、农业扩展和森林砍伐[25-26]等导致非洲荒漠化与地域生态服务功能衰退问题尤为显著。
以上研究围绕非洲城乡建设、农业生产和生态保护等具体地域功能的空间演变过程、发育状态及影响因素进行了系统分析,为深入认知、解析非洲地域功能空间整体演变过程及动力机制奠定了基础,然而还存在以下不足:① 研究对象及空间范围上,多以典型地区城镇建设用地、耕地、森林或沙漠等土地用地斑块为主,对非洲大陆全域全要素、以地域主导功能为主的地域功能空间演变过程及影响因素研究有待加强;② 演化过程刻画方面,多以5~10年的截面数据辅以土地利用转移矩阵测度地域功能演化过程及转型规模,而在气候变化等因素影响下农业、生态空间演变具有典型的时序波动特征,且小规模的空间功能转型亦有可能对全局地域功能结构造成显著影响,对其更精细时空尺度的演变过程和功能转型强度特征需深入探究;③ 在影响因素和驱动机制解析层面,已有研究针对非洲自然地理、气候变化和人类活动因素进行了深入分析,但量化研究略有不足,尤其对单因素重要程度、不同因素间交互作用、关键因素与地域功能空间演变的非线性关系分析尚不多见。在中国愈加强调开展面向“走出去”发展战略的国别与区域研究[27-28]和中非共建“一带一路”的历史交汇点,系统研究非洲大陆地域功能空间演变的时空分异特征及形成机制尤为重要。鉴于此,本文以中国城镇开发、粮食安全和生态安全的地域主导功能为空间参照标尺,基于多源时序遥感数据定量解析2002—2022年非洲城乡建设、农业生产和生态保护等关键地域功能空间规模总量、分布格局、演化态势和形成规律,利用长时序遥感数据和时空立方体分析技术弥补跨时段截面数据所带来的不确定性,从位置—规模—强度三个维度综合分析地域功能结构转型特征与演化过程,并运用VIVI-SHAP(variable importance and variable interactions-Shapley additive explanations)可解释机器学习模型探测关键影响因素的重要程度、交互作用强度及非线性作用关系,以期为深入认知非洲地域功能空间演变格局过程机理,优化中非城乡建设、农业发展和生态治理领域的投资合作及降低潜在风险提供方法参考和数据支撑。

1 研究方法与数据

1.1 研究区概况

本文所指非洲主要为非洲大陆地理单元整体(图1),北以地中海、东以红海和印度洋分别与欧洲、亚洲为界,涉及55个国家/地区(以中国自然资源部对非洲行政单元主体界定标准统计),总面积达2989.63万km2,约为中国陆域总面积的3.11倍。非洲整体位于35°S~37°N之间,“东南高、西北低”“多高原、少岛屿”是其基本地形地貌特征,近20年间人口增长与城镇化、农业扩展、工业化和土地退化正在深刻影响全非地域功能空间格局。
图1 非洲自然地理条件与区域划分

注:此图基于自然资源部标准地图服务网站下载的审图号为GS(2023)2758号的标准地图制作,底图边界无修改。下同。

Fig.1 Geographical conditions and regional division of Africa

1.2 非洲地域功能空间分类与数据

本文用以提取非洲地域功能空间的长时序土地遥感覆被数据(2002—2022年,每年1期)来源于美国宇航局EOSDIS陆地过程分布式活动存档中心所提供的500 m×500 m MODIS/Terra+Aqua MC-D12Q1 v061年度土地覆被数据集[29]。关于非洲地域功能空间分类体系构建:① 类型划分。以现阶段中国城镇化、粮食安全和生态保护三大地域主导功能为参照[30],将非洲地域功能分为城乡建设功能、农业生产功能和生态保护功能三种,落实到具体空间实体上则为城乡建设空间、农业生产空间和生态保护空间三个一级类,同时由于非洲生态用地的特殊性(裸地和沙地规模大、空间分布集中,所提供生态服务与森林、草地及水体等差异明显),进一步将其划分为绿色生态空间、其他生态空间两个子类。② 空间识别。受限于非洲地区数据的有限性,使用土地覆被数据直接归并获得地域功能空间,其基本方式与中国“三生”“三区”功能空间相关研究中利用土地覆被数据合并获得对应功能空间实体范围一致[31-32],由此构建非洲地域功能空间分区与土地覆被类型的衔接体系(表1)。
表1 非洲地域功能空间分类与国际地圈—生物圈计划(IGBP)中土地利用类型的衔接

Tab.1 Matching of Africa's territorial functional space classification and land use types of the International Geosphere-Biosphere Program (IGBP)

非洲地域功能空间 IGBP土地利用类型及内涵 地域主导功能
一级空间 二级空间
城乡建设空间 城市及建筑用地,包括不透水表面面积至少占30%,以建筑材料、以柏油/沥青为材料的构筑物及车辆与交通设施用地 承载城乡发展功能
农业生产空间 耕地和半混合耕地,包括耕地面积至少占60%的区域,或40%~60%的小规模种植地与天然树木、灌木和草本植被混杂在一起的区域 粮食生产与粮食安全
生态保护空间 绿色生态空间 包括覆盖率大于60%且冠高大于2 m的常绿针叶林、常绿阔叶林、落叶针叶林、落叶阔叶林和混交林以及冠高1~2 m的封闭灌木林、开阔灌木林;树木覆盖率30%~60%且冠高大于2 m的热带稀树草原、覆盖率10%~30%的热带草原及草地;至少有60%区域被永久性覆盖的水体、水覆盖率为30%~60%的湿地;每年至少超10个月且60%区域被冰雪覆盖的永久性冰川积雪区 提供水源涵养、生物多样性、水土保持等正向生态服务功能
其他生态空间 至少有60%区域是植被覆盖率小于10%的无植被裸地,包括沙地、盐碱地、岩石和裸土地等用地 需要生态恢复与修复

注:资料来源于MODIS Collection6.1(C61)土地覆被数据产品用户指南,经翻译与整理。

其他数据主要包括:① 自然地理数据。高程数据来源于EarthEnv-DEM90数值高程模型(https://www.earthenv.org/DEM),通过坡度分析、栅格计算获得坡度、地形起伏度数据;温度、降水量、大气水汽压、潜在蒸散量等水文气候数据来源于英国国家大气科学中心CRU TS全球气象数据(https://crudata.uea.ac.uk/cru/data/hrg/)。② 驻地及道路数据。首都/首府驻地、二级行政边界等数据来源于全球行政区划数据库GADM(https://gadm.org/),主要港口点位、铁路公路网、河流湖泊等矢量数据来源于自然地球数据库(https://www.naturalearthdata.com/),通过距离分析获得对应栅格用以驱动因素分析。③ 社会经济及人口数据。非洲人口、夜间灯光、城镇化率、GDP和人类足迹数据来源于LandScan全球人口密度空间分布数据集(https://landscan.ornl.gov/)、地球观测组织全球高质量夜间灯光遥感影像(https://eogdata.mines.edu/products/vnl/)、美国航天局对地观测系统数据与信息中心(https://sedac.ciesin.columbia.edu/data/sets/browse)以及全球人类足迹数据集[33]

1.3 研究方法

1.3.1 基于时空立方体的地域功能空间时序演变模式探测

结合时空分析思维模式运用时空立方体模型(space time cube, STC)挖掘非洲地域功能空间格局演变模式特征,其在传统使用二维空间测度地理对象空间模式的基础上增加了一维时间轴,能够有效刻画空间演变过程的真实时空状态,并降低农业生产、生态空间等周期性变化较强的空间类型对区域整体演变趋势分析中的干扰。计算流程如下:① 立方体构建。以1年为时间步长、二级行政单元为要素范围,将各年度空间规模数据区域制表链接至要素单元,构建非洲2002—2022年地域功能空间时空立方体CAfa。② 局部异常值探测。计算CAfa每个时空条柱与相邻条柱的Anselin Local Moran's I值,标识出非洲空间演化过程中的统计显著性聚类和异常值。公式如下:
I a l m = n - 1 x i - X - j = 1 n w i , j x j - X - j = 1 n x j - X - 2       (j i)
式中:Ialm为时空关联的局部莫兰指数值;xi是单元内该类地域功能空间规模值; X -是非洲该类功能空间规模平均大小;wi,j是要素单元ij之间的空间权重;n为单元总数。③ 新兴时空热点分析。进一步运用新兴时空热点识别时空演变趋势,其通过Mann-Kendall趋势测试CAfa每个时空条柱的Getis-Ord G i *值来评估各要素单元空间分布的冷热点变化趋势以实现演变模式的探测,可根据要素单元和时空条柱的生成趋势z得分将空间演变趋势分类为16种典型模式[34],关键指标Getis-Ord局部统计量 G i *的计算公式为:
G i * = j = 1 n w i , j x j - 1 n j = 1 n x j j = 1 n w i , j j = 1 n x j 2 n - X - 2 n j = 1 n w i , j 2 - j = 1 n w i , j 2 n - 1
④ 时空序列聚类。最终依据非洲地域功能空间演变时空序列的相似性,对CAfa按相似时间值、变化方向趋同性和是否具有相似重复模式三个判读条件将不同单元划分为不同的聚类,以此探究非洲空间演变过程中众多要素单元的关键模式类型。根据Calinski-Harabasz伪F统计量来测量聚类有效性,从而在多个不同聚类数之间结合研究实际做出确定。伪F统计量的计算公式为:
F = R 2 n c - 1 × n - n c 1 - R 2 ,         R 2 = S S T - S S E S S T
式中:F反映的是聚类结果中组内相似性和组间差异的比值,越大表示聚类结果越有效;n为要素单元数目;nc为聚类数;SST为聚类间差异性,SSE为聚类内相似性。

1.3.2 综合位置—规模—强度的空间结构转型特征分析

参考相关研究[35-36],从发生位置(区位)、转型规模(数量)和变化强度(结构)三个维度对非洲地域功能空间结构转型特征展开综合分析。① 位置特征。利用ArcGIS 10.7对2002—2022年非洲首末两期空间栅格进行合并、面积指标及空间可视化,辅以关键纬度线辨析不同空间结构转型方向发生的空间位置特征。② 规模特征。以非洲全局和国别两个统计口径,运用空间转移矩阵计算空间转型规模大小,构建转型规模图谱来分析非洲转型数量特征[37]。③ 强度特征。引入李帅呈等[38]所提出的LUCC强度分析框架(intensity analysis framework, IAF)用以消除空间要素单元面积不同对空间转型分析带来的基础性差异,其基本假设是某类地域功能空间转型绝对规模小,但也可能对区域空间结构造成相对显著影响,并可通过绝对强度与相对强度的对比分析和转型强度图谱(intensity map, IM)实现对空间转型倾向性和抑制性的综合判读,IM图谱填色规则及内涵参见文献[38]。以空间转入为例,公式如下:
A I i j = S i j t × S t o , j ,   R I i j = S i j t × S i , o u t
M A I j = S t o , j - S j j n - 1 × t × S t o , j   M R I j = S t o , j - S j j t × i = 1 n o = 1 n S o i - S j i
式中:AIij和RIij分别为非洲地域功能空间类型ij的绝对转入强度和相对转入强度;MAIj和MRIj分别为其他功能空间向j空间类型的绝对和相对转入强度;SijSjj分别为空间类型i转入空间类型j的规模和空间类型j未发生转型的规模;Sto,jSi,out分别为转为空间j类型的总规模及由i类空间转出的总规模;Δt是空间转型发生的时间跨度;oi、j分别为空间类型代码,n为空间类型数。以上是空间转入的计算过程,空间转出计算原理亦同。

1.3.3 利用可解释机器学习的驱动因素及其作用关系识别

非洲地域功能空间演变过程受到区域自然地理本底、经济、社会、人口、交通区位和基础设施建设等多元驱动因素的综合制约[14,39-40],且解释变量与空间演变之间可能具有潜在的非线性依赖关系和交互影响作用[41],机器学习模型是现阶段研究上述复杂影响关系的重要工具。基于此,本文采用可解释机器学习(interpretable machine learning,IML)方法,通过构建极度梯度提升(eXtreme Gradient Boosting,XGBoost)模型并引入VIVI-SHAP机器学习模型解释工具,量化各驱动因素对非洲地域功能空间结构转型的重要程度和交互影响作用,并基于偏相关依赖图(partial dependence plot,PDP)和个体条件期望图(individual conditional expectation,ICE)分析关键驱动因素与空间转型规模间的非线性关系。流程如下:① 机器学习模型构建。以非洲不同要素单元内某类地域功能空间转型规模为因变量,所选取的多元驱动因素为解释变量,集成1000棵分类回归树构建XGBoost模型。具体如下:
y ^ n = k = 1 K f k x n               ( f k F )
式中: y ^ n为迭代计算结束后模型所预测的空间转型规模值;xn为驱动因素的特征向量集合;K表示回归树的数量;fk(xn)是要素单元n在第k棵数的预测结果;n为要素单元个数;F是回归树的集合空间。② 机器学习模型解释。针对XGBoost模型可解释性不足的“黑箱”预测过程,运用VIVI-SHAP作为解释框架,其中VIVI部分可分析不同驱动因素的重要程度和交互作用强度,进一步通过SHAP值的正负及大小反映特定驱动因素对空间转型规模预测结果的作用方向和影响程度,从而实现驱动因素重要程度—作用强度—作用方向的综合探测。VIVI部分计算流程及实现方式见文献[42],SHAP值计算公式如下:
f x i j = m c i j w 1 + m c i j w 2 + + m c i j w n
y i = y m e a n + f x i 1 + f x i 2 + + f x i j
式中:f(xij)为第i个要素单元中驱动因素j的SHAP值;mcij为边际贡献值;wn为驱动因素的边际权重;yi为该样本的预测结果,ymean为所有目标变量预测值的平均值;xij为第i个目标变量的第j个预测变量。当f(xij)>0时,说明驱动因素对空间转型起正向作用,即该驱动因素指标增大引起转型规模增加;反之,当f(xij)<0时表明起负面影响。③ 作用依赖关系识别。选取关键驱动因素,使用PDP和ICE图实现地域功能空间转型规模与关键因素之间非线性关系的探测,从而为分析作用阈值与作用机制提供数据支撑,计算公式如下:
f ^ s x s = 1 n i = 1 n f ^ x s ,   x C i
式中: f ^ s x s为某类地域功能空间转型规模与驱动因素xs的非线性关系函数; f ^ x s ,   x C i为单个样本i的关系函数;x Cxs以外所有剩余驱动因素构成的补集; x C ix C中样本i实际观测值。

2 结果与分析

2.1 非洲地域功能空间演变过程及其模式

2.1.1 空间演变过程

从2002—2022年非洲地域功能空间年际规模变化(图2)和空间分布格局(图3)来看,全非城乡建设空间持续、大幅度扩张的同时,农业生产空间呈波动式缩减态势,生态保护空间中绿色生态空间增、其他生态空间减。
图2 非洲2002—2022年地域功能空间规模变化及城乡建设空间—人口关系分析

Fig.2 Scale change of territorial functional space and the spatial-demographic relationship of urban and rural construction in Africa during 2002-2022

图3 非洲2002、2022年地域功能空间格局及2002—2022年变化规模

Fig.3 Africa's spatial pattern of territorial functions in 2002 and 2022 and the scale of change from 2002 to 2022

具体来看:① 非洲20年间城乡建设空间扩张总量为0.56万km2,增幅高达9.71%,而同时期非洲总人口净增加5.52亿,同期城乡建设空间增量与人口增量之比仅为10.12 m2/人;值得注意的是,虽然非洲人口总量—建设用地呈“双增长”态势,但人均建设用地规模却在持续下降(图2b),从2002年68.4 m2/人降至2022年45.3 m2/人,其人口增速远远大于建设用地扩张速度,且有进一步加剧趋势;此外,分析非洲各国城乡建设空间增速与人口增速差异(图2c),可见,除毛里求斯以外,非洲其他国家城乡建设空间增速均大于人口增速,人口—土地增速失衡是非洲各国的普遍现象。撒哈拉以南是非洲城乡建设空间扩张的主要地区,扩张规模排名靠前的国家中除埃及以外,其他均位于撒哈拉以南地区;而其中几内亚湾周边地区扩张速率尤为突出,在非洲全局尺度形成了一条明显的环几内亚湾反“C”型高增幅海岸带。② 农业生产空间呈现多轮“降—升—降”的波动变化特征,其空间规模总量并不稳定,增长与缩减的国家比例为44.83%∶55.17%,撒哈拉沙漠南缘呈现出一条明显的农业生产空间剧烈变化带。③ 生态保护空间中绿色生态空间增加24.96万km2的同时,其他生态空间缩减17.92万km2,近20年绿色生态空间与其他生态空间的比例从1.76∶1升高至1.82∶1,其中除撒哈拉沙漠南缘、埃塞俄比亚高原和南非绿色生态空间有集中连片的缩减以外,其余地区均呈现不同程度的增加态势,非洲大陆“由黄变绿”态势明显。

2.1.2 时空演变模式

基于时空立方体模型对非洲各类地域功能空间进行局部异常值分析(图4a)和新兴时空热点分析(图4b),并利用时空序列聚类识别具有相同演变态势的空间单元(图4c)。
图4 2002—2022年非洲地域功能空间演变的时空模式

Fig.4 Spatiotemporal patterns of the change of African territorial functional space during 2002-2022

分析可知:① 非洲城乡建设空间呈现“小聚集、大分散”格局。局部异常值分析结果显示,尼罗河三角洲、直布罗陀沿岸、几内亚湾周边、刚果盆地和南非形成明显的高—高聚类区;新兴时空热点分析进一步揭示,高—高聚类区的城镇规模在过去20年呈现“加强的热点”模式,反映出建设空间扩张区的增加态势稳定且持续,而低—低聚类区普遍被识别为“逐渐减少的冷点”模式;从时空序列聚类结果看,关键模式区空间单元未形成有效聚类,从侧面说明同一聚类区内城乡建设空间演变的具体时空模式亦有差异。② 农业生产空间演变过程表现出“集中扩张、分散缩减”的空间格局,西非几内亚湾周边、东非埃塞俄比亚高原和南非农业生产空间扩张明显,形成了大范围的高—高聚集区;北非撒哈拉沙漠南缘、刚果盆地、东非高原和马达加斯加岛则呈现低—低聚集。高—高聚集区总体上被识别为“加强的热点”“持续的热点”模式;低—低聚集区则普遍呈现“加强的冷点”“连续冷点”模式,农业生产空间扩张缓慢甚至大幅缩减。③ 非洲绿色生态和其他生态空间表现出明显动态特征和时空分异,分别呈现“局部减少、整体扩张”和“集中减少、全局优化”的演变空间格局。绿色生态空间在南非、中非和东非形成了高—高聚类,并呈现“加强的热点”“持续的热点”模式;但结合首末两期变化规模来看,南非、中非部分地区绿色生态空间总量不断缩减,即非洲绿色生态空间的集中区虽有所退化,但其空间绝对规模及相对优势仍较其他区域差距显著。此外,其他生态空间在撒哈拉沙漠形成高—高聚类区,但很大一部分区域被识别为“逐渐减少的热点”模式,即表明撒哈拉沙漠的其他生态空间正在逐渐缩减,生态环境有所好转。

2.2 非洲地域功能空间结构转型特征分析

2.2.1 转型规模及强度

计算结构转型规模(图5a)及强度(图5b),可知2002—2022年非洲约有118.79万km2的地域功能空间发生了结构转型,占全洲总面积的3.97%,与城镇相关的转型在大陆尺度下并不突出,农业生产空间与生态保护空间、生态保护空间内部的转型规模尤为显著。具体可知:① 农业生产空间与绿色生态空间的剧烈动态互转最为明显,约43.82万km2的农业生产空间转出为绿色生态空间,同时又有36.40万km2的绿色生态空间转入,两者占非洲总转型规模的67.53%,是非洲地域功能结构转型的主导类型。进一步从空间结构转型强度图谱分析,非洲全局、东非、中非、南非和西非的农业生产向绿色生态空间、绿色生态向农业生产空间转型均表现为系统倾向性,即表明非洲农—林格局的显著动态变化呈现全局性、结构性的转型特征,对大陆整体空间结构造成了明显影响。② 城乡建设空间总规模连续大幅增加现象明显,但引起城乡建设空间扩张的转型规模仅占非洲总转型量的0.47%,其中绿色生态空间是建设空间扩张的主要来源,占总转入规模的58.80%,而农业生产空间、其他生态空间分别仅占38.96%、2.24%;从转型强度来看,绿色生态空间向城乡建设空间的绝对转入、相对转出强度均大于平均相对强度值,农业生产空间转入/转出的相对强度和绝对转入强度均大于平均相对强度,表明虽然绿色生态空间向城乡建设空间的转入规模大,但对非洲全局空间结构演变的影响小,而对农业生产空间的侵占却相对有效改变了空间整体结构。③ 绿色生态与其他生态空间的互转规模占总转型量的31.94%,绿色转其他生态空间规模(10.03万km2)远小于其他生态转绿色生态空间(27.91万km2),分别在转入、转出强度图谱单元中表现出倾向性。此外,农业生产空间与其他生态空间的动态转型一定程度上反映了“向沙要地”和农地退化两种涉农土地利用现象,近20年非洲约528.00 km2其他生态空间转农业生产空间的同时,又有177.25 km2农业生产空间退化为其他生态空间,转入与转出比约为2.97∶1,从强度来看,两种空间转型均呈现系统抑制性,并未对非洲整体地域功能空间结构造成显著影响。
图5 非洲2002—2022年地域功能空间结构转型规模图谱及强度图谱

Fig.5 Scale map and intensity map of the transformation of territorial functional space in Africa during 2002-2022

2.2.2 转型空间分异格局

从2002—2022年非洲地域功能空间转型的整体格局(图6a)、综合转型动态度(图6b)和不同转型方向规模的空间特征来看(图6c),非洲空间结构转型在不同区域呈现出显著分异特征,撒哈拉沙漠南缘、阿特拉斯山脉、东非高原和南非纳米布沙漠等地区出现了多个空间转型剧烈区,并在5°N~15°N之间形成一条明显的地域功能空间转型高动态度带。分别来看:① 农业生产空间和绿色生态空间动态互演的显著区域整体位于撒哈拉沙漠南缘(大致位于15°N以南)和东非高原、埃塞俄比亚高原等地区(大致在35°E经线附近),沿尼日尔平原—乍得盆地—尼罗河上游盆地—埃塞俄比亚高原—东非高原—德拉肯斯山脉形成一条明显“7”字形农林转换密集带。② 城乡建设空间因转入来源的不同产生明显空间分异,中非刚果盆地、南非德拉肯斯山脉、东非高原和几内亚湾沿岸等地区绿色生态空间转入城乡建设空间较为显著,其在空间布局上更为分散和广泛,而对农业空间的侵占位置更为集中。③ 从农业生产空间与其他生态空间的动态转型来看,对沙漠地区的局部点状开垦和区域大范围农业面状退化是非洲耕—沙转型重要空间布局特征,埃及东西部沙漠、阿尔及利亚和摩洛哥北部、尼日尔北部沙漠、比尔马大沙漠和南非纳米布沙漠等地区其他生态转为农业空间规模显著,农业生产空间的退化则主要集中连片分布在西非撒哈拉大沙漠南缘和东非埃塞俄比亚高原区域。④ 非洲绿色生态与其他生态空间动态互转的空间布局位置具有一致性,北非撒哈拉沙漠及阿特拉斯山脉、南非纳米布沙漠、东非索马里半岛和埃塞俄比亚高原等地区其他生态空间大量转为绿色生态空间的同时,绿色转其他生态空间亦较为明显,生态保护空间的优化与退化现象并存。
图6 非洲地域功能空间结构转型的空间分异特征

Fig.6 Spatial differentiation characteristics of Africa's territorial functional space structural transformation

2.3 非洲地域功能空间演变驱动机制分析

2.3.1 驱动因素探测

综合考虑非洲发展现状和相关研究中驱动因素选取方案[14,32,36],从自然地理基础、交通区位条件和社会经济3个维度选择20个因素作为解释变量(表2),以非洲各类地域功能空间转型规模为因变量,利用XGBoost实现对重要转型方向模型的求解,并基于VIVI-SHAP框架分析关键因素的重要程度和交互作用强度(图7)。可知非洲地域功能空间结构转型受到多种因素的综合作用,不同转型方向驱动因素的重要程度和交互作用强度差异显著。其中,自然地理基础是影响非洲地域功能空间结构转型的关键因素,vap、temp、pre、lat和relief等对地域功能空间演变起主导作用的转换类型普遍呈现出重要程度高—交互作用强的探测结果。交通区位条件在一定程度上起到了影响作用,ctrdst、lakedst、raildst和portdst等通常作为与自然地理和社会经济因素具有显著交互作用的因素对非洲地域功能空间转型进行作用,其本身单独影响或内部交互影响作用并不突出。社会经济因素对非洲空间转型的驱动作用有限,仅对城乡建设空间扩张类转型具有相对显著影响,gdp、hfi在各类空间演变中相对重要程度较高,urb、pop等并未呈现明显作用。总体上,自然地理基础和水文气候条件的变化对非洲地域功能空间结构转型的影响尤为显著,而社会经济发展和人类活动因素在大陆尺度下并未起到决定性、主导性的驱动作用。
表2 非洲地域功能空间演变驱动因素的变量说明及其统计特征

Tab.2 Variable description and statistical characteristics of the driving factors of Africa's territorial space change

可解释机器学习变量 变量统计特征
类型 名称 符号 驱动因素含义 单位 均值 标准差
自然地理 海拔 elev 平均海拔高度 m 611.57 504.57
坡度 slope 平均坡度,由高程数据二次计算得出 (°) 2.22 2.63
地形起伏度 relief 单元内海拔最大值与最小值的差值 m 908.27 835.70
纬度 lat 以赤道为界的大地纬度,值域在0~90°之间 (°) 13.33 10.40
温度 temp 首末两年平均气温的差值 0.07 0.39
降水量 pre 首末两年平均降水量的差值 mm 4.41 14.77
大气水汽压 vap 首末两年大气中水汽压含量的差值 hPa 0.04 0.44
潜在蒸散量 pet 首末两年区域下垫面可能达到的最大蒸散量差值 mm -0.01 0.06
交通区位 距首都距离 capdst 距离该国/区域首都或首府的欧氏距离 km 255.12 205.62
距市中心距离 ctrdst 距离地市中心的欧氏距离 km 80.87 159.97
距河流距离 rvrdst 距离三级以上大河的欧氏距离 km 214.66 365.46
距湖泊距离 lakedst 距离面积超过1 km²湖泊的欧氏距离 km 612.09 672.45
距主要港口距离 portdst 距沿海以贸易和货运为主港口的欧氏距离 km 521.71 414.31
距铁路距离 raildst 距主要铁路线的欧氏距离 km 183.22 292.10
距公路距离 roaddst 距主要公路的欧氏距离 km 57.95 197.01
社会经济 人口规模 pop 首末两年地区人口总数的差值 1000人 60.90 546.30
国内生产总值 gdp 首末两年地区国内生产总值的差值 亿元 0.49 2.75
人类足迹指数 hfi 首末两年人类足迹计算量的差值 1.00 1.14
夜间灯光指数 nlgt 首末两年区域灯光总强度的差值 0.19 1.67
城镇化率 urb 首末两年区域城镇人口占总人口比值的差值 % 8.21 63.97
图7 非洲地域功能空间演变中驱动因素的重要程度、交互强度与SHAP探测结果

注:环形图中点的大小及颜色深浅表示因子的重要程度,形状越大、颜色越深,表示该因子越重要;线的粗细及颜色表示首末两端所连因子交互作用的强度,线颜色越深、宽度越粗,表示交互作用越强;瀑布图中箭头的颜色及长度表示该因子对整体SHAP值的贡献方向及大小,起负向影响的箭头向下,反之则朝上;E[f(x)]值为该SHAP模型的基准值。

Fig.7 Importance, interaction intensity, and SHAP detection results of the driving factors in the evolution of Africa's territorial functional space

2.3.2 演化机制解析

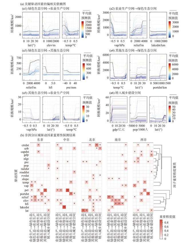
基于驱动因素探测结果,可知特定转型过程中不同因素具有显著差异,相同因素在不同转型过程中亦有不同,非洲地域功能空间格局由多个不同规模量级、转换强度和形成机理的空间过程共同决定。结合驱动因素探测结果(图7),综合运用PDP和ICE图对XGBoost模型中典型因素与空间转型规模的相关性进行刻画(图8a),进一步分地域对驱动因素重要性进行探测(图8b),从而针对非洲地域功能空间演变过程进行机制分析。具体如下:
图8 典型驱动因素的偏相关依赖图及非洲各区域驱动因素重要性探测结果对比

注:图a偏相关依赖图中彩色细线条表示非洲不同空间单元中地域功能空间转型规模与该驱动因素的预测关系,颜色越红表示预测值越高、越蓝则越低,黑色粗线条为非洲整体的平均值;图b中方格内“*”表示该驱动因素重要程度计算值大于非洲整体平均值。

Fig.8 Partial correlation diagram of typical driving factors and comparison of the detection results of the importance of driving factors in various regions of Africa

(1) 绿色生态空间—农业生产空间动态互转。非洲绿色生态空间向农业生产空间的转入与转出规模分别占全大陆总转型面积的30.64%和36.89%,这种剧烈农—林结构变化与自然地理条件的变化和人类土地需求改变紧密相关——绿色生态空间向农业生产空间转入反映耕地开垦与农业扩张,农业生产空间转绿色生态空间包含耕地撂荒、退耕还林还草和生态恢复项目的实施,而自然地理条件基础和交通区位条件又直接促进/抑制了这种空间转型趋势[43],同时也反映在XGBoost模型的结果中:绿色生态转农业生产空间中,relief、elev、lat、temp、vap累计重要度达到66.54%,而社会经济因素仅为16.88%,其中relief、elev和lat决定着转型发生的地理环境,小地形起伏度的地区土地平整度高,更适合开展农业开发,同时低海拔和低纬度地区通常气候温暖、降水充足,适合农业发展,由此促进了绿色生态空间被开发为农业生产空间,而lat和temp显著的交互作用同时也说明光热条件对该转型过程的重要影响;结合图8a1可知,当纬度在5°~12°、海拔900~1800 m之间时,纬度和海拔的升高将极大促进转型的发生,但当纬度超过20°且海拔大于2000 m之后其驱动作用并不再显著。同时,农业生产空间转绿色生态空间中vap、relief、lakedst、capdst、rvrdst累计重要度为67.02%,自然地理、交通区位因素及两者交互作用尤为显著;其中,随着vap降低、relief变大和lakedst超1000 m阈值之后,农业生产空间向绿色生态空间的转型规模将会增加,具体如埃塞俄比亚高原、东非高原和撒哈拉沙漠南部尼日尔、乔斯、科尔多凡高原等作为转型明显地区,普遍具有高地形起伏度、低水汽压和远离湖泊或水利设施的环境特征[44],其一方面由于地形和区位因素不适宜农业发展,另一方面,空间中水含量变化导致农林发展适宜条件发生改变,从而综合导致农业生产转为绿色生态空间。分区域来看,不同驱动因素对农业生产与绿色生态空间的影响因素略有差异,但总体上vap、temp、lat、relief、pet等因素重要程度较高,中非、南非和北非尤为显著,说明自然地理和气候因素对非洲该类地域功能空间转型的影响具有普遍性。
(2) 其他生态空间的优化与退化。非洲以沙漠和裸地为主的其他生态空间经历了复杂的转型过程,虽然从规模总量来看整体呈缩减态势,但其内部结构变化剧烈,表现在其他生态空间大规模转为绿色生态空间、农业生产空间的同时,绿色生态空间退化为其他生态空间规模亦为显著。从其他生态空间的优化来看,转为绿色生态空间过程中temp、lat、elev、pet和portdst的累计重要度高达67.47%,而转为农业生产空间中vap的作用尤为显著,单个驱动因素的重要程度高达45.41%,且与lat、temp和portdst具有较明显的交互作用;当温差降低超过0.5 ℃或升高0.7 ℃之后,temp的变化将通过影响土壤湿度和植物生长从而有效促进其他生态空间转出,同时lat、vap和temp等因素均有不同程度的影响,典型的如撒哈拉沙漠南缘温度升高显著,反而促进了一些耐旱植物的生长,加之尼日尔、马里等周边国家将部分区域的沙化土地转为农业或生态恢复项目,使得这些区域的裸地和沙漠被大面积绿化[45],而埃塞俄比亚高原局部地区由于特殊的微气候条件过去20年在大陆整体升温的背景下局部温度有0.3~0.6 ℃的降低[46],导致部分裸地或退化土地被用于森林恢复和生态项目。从退化方向来看,非洲全局尺度下导致绿色生态空间退化为其他生态空间的关键因素包括relief、hfi、pop、pre和lakedst;结合图8a3可知,随着地形起伏度的升高,生态空间退化规模愈加显著,地形起伏度高,表明该地区容易发生水土流失,例如东非大裂谷地区的绿色生态空间因水土流失严重,退化为裸地现象明显[47];hfi则在低于1.25阈值时呈现负相关,一定程度上表明在外围新城区或人类活动并不密集的地区退化现象反而比大城市和人类活动高度密集区严重,实际中西非、南非和中非等国家新城区或小城镇缺乏有效的生态保护和管理措施[48],更容易受开发活动破坏,而大城市由于环境保护政策和基础设施完善,反而能够维持内部生态空间的稳定。
(3) 城乡建设空间扩张。非洲建设空间扩张是以社会经济发展为主导,交通区位和自然地理因素综合交互作用下的共同结果。社会经济因素中gdp、nlgt和hfi作用明显,重要程度分别达到21.53%、4.05%和2.53%,而pop与urb仅为0.96%和0.81%,表明经济活动的集中和城市基础设施的发展是非洲城乡建设空间扩张的主要驱动力,而pop和urb对建设空间扩张的直接影响较小,很可能因为这两个指标更多地反映现有城乡建设空间的内部要素的变化而非边界扩张;此外,lat、roaddst、raildst、lakedst和elev等交通区位和自然地理因素同时表现出重要程度高—交互作用强的探测结果。分区域来看,驱动因素的作用程度具有显著差异,除相关自然地理因素外,gdp、capdst、roaddst对西非城乡建设空间扩张重要程度相对比较高,而urb对中非和北非具有重要影响,pop、raildst对东非均具有较为明显的影响。实际中,非洲近20年平均每个二级行政单元国内生产总值增加0.49亿元,人口增加6.09万,城镇化率增加8.21%,高gdp通常伴随着更强的经济活动和投资水平[49],其促进城市基础设施的建设和完善,而良好的交通基础设施增强了城市对外部资源和市场的连接能力,进而推动吸引更多的人口迁移至城市,推动了非洲城镇边界扩张[50-51],从而同时显示出nlgt、hfi和交通区位因素中roaddst和raildst等指标的显著作用,如尼日利亚的拉各斯、肯尼亚内罗毕、埃塞俄比亚的亚的斯亚贝巴和埃及开罗,均由于经济水平增加和基础设施改善推动了城乡建设空间扩张。此外,政府规划政策以及国际援助投资对非洲建设用地扩张起到了重要作用[52],部分国家通过制定和实施城镇发展规划,推动基础设施建设和新城镇开发,显著促进了城镇扩张,如埃塞俄比亚通过多个五年发展计划和工业园区建设项目,推动了亚的斯亚贝巴的快速扩展[53];中国、美国、欧盟、日本、印度和海湾国家对非洲大量的基础设施、能源矿产和农业领域投资促进了非洲港口、机场、公路和水电设施等建设,对非洲城镇扩张提供了重要动能[54],典型的如中国主导的蒙内(蒙巴萨—内罗毕)铁路极大促进了沿线城镇扩张,在埃塞俄比亚的东部工业园区建设、亚的斯亚贝巴轻轨和风电场项目推动了周边区域的城镇化,这些因素虽然不能直接测度,但可通过gdp、hfi、raildst和roaddst等表征因子间接反映。

3 结论与讨论

3.1 结论

本文以非洲大陆国土空间资源实体为研究对象,基于长时序遥感影像数据和可解释机器学习模型解析非洲2002—2022年地域功能空间时空演变过程及结构转型特征,并从重要程度和交互作用强度两个方面对其空间演变的关键因素及非线性作用关系进行识别。主要结论如下:
(1) 近20年非洲城乡建设∶农业生产∶绿色生态∶其他生态空间基本稳定在0.2∶5.5∶60.8∶33.5的比例左右,全局尺度下其地域功能空间布局并未发生结构性改变。城乡建设空间规模增幅9.71%,但人均建设空间规模却下降33.78%,非洲城乡建设空间中“人口—土地”失衡问题逐渐凸显;农业生产空间呈现多轮“降—升—降”的波动变化特征,规模总量并不稳定,并沿撒哈拉沙漠南缘形成一条明显的剧烈变化带;生态保护空间组成结构发生显著改变,其中绿色生态空间增加1.39%的同时其他生态空间缩减1.76%,除撒哈拉沙漠南部、埃塞俄比亚高原和南非局部地区外,非洲大陆整体生态保护空间普遍呈优化态势。
(2) 非洲大陆约3.97%的地域功能空间发生了结构转型并呈现显著的空间分异特征,整体上在5°~15°N之间形成了一条明显的转型高动态度带。农业生产空间与绿色生态空间的动态互演最为剧烈,全大陆“农—林”空间正在经历深刻的布局调整,并依托15°N和35°E两条关键界线呈现出“7”字形分布格局;导致城乡建设空间扩张的结构转型规模并不突出,且因转入来源不同而产生明显的区域差异,其侵占绿色生态空间规模最大但对全局空间结构转型影响小,而对农业生产空间的侵占规模不大却显著改变了非洲整体空间结构;其他生态空间大规模转出的同时,又有大量绿色生态/农业生产空间转为其他生态空间,非洲林—耕—沙演变格局并不稳定,生态保护空间、农业生产空间的优化与退化现象并存。
(3) 自然地理基础、交通区位条件和社会经济因素共同影响和制约着非洲大陆的地域功能空间演变过程。不同空间转型方向对非洲地域功能空间格局形成的塑造作用有别,各驱动因素在不同转型过程中的重要程度和交互作用强度呈现出显著差异;非洲剧烈的农—林格局变化最主要受到地形地貌和温度、水汽压等气候水文条件变化的驱动,其他生态空间的优化与退化过程中以自然地理基础和人类活动的交互作用尤为明显,而非洲城乡建设空间的扩张是以社会经济发展和人口扩张所引起的基础设施建设、国际援助投资和政府规划政策综合导致的城镇边界扩展。受限于非洲地理基础和发展水平,大陆尺度下其经济发展和人口增长对非洲全局地域功能空间结构整体变化的作用有限,反而大气水汽压、温度、降雨、纬度和地形起伏度等难以被人为改变的因素的驱动作用相对显著。

3.2 讨论

在当前中非共建命运共同体、“一带一路”倡议深入实施和“走出去”战略步伐加快的复杂历史背景下,对非洲地域功能空间长时序演化过程及规律的解析有助于深入认知其空间资源基底和地域功能演进状态,支持国际发展合作实践需求。近20年来,非洲大规模建设新区和基础设施的空间开发模式有效改变了局部地区的空间格局,但从大陆尺度来看,人类活动对非洲整体地域功能空间转型的驱动作用有限,仅在西非、北非中局部地区呈现出显著作用,反而是气候水文条件变化、地形地貌基础等非人类主导、难以在短时段有效改变的因素在主导着非洲大陆全局尺度下地域功能空间的结构转型过程,整体上“地”的作用远大于“人”,这要求涉及空间实体调整的相关规划实践既需遵循其转型规律,也应把握演变趋势以实现综合效益提升。基于本文研究结论作以下建议:① 关注非洲城乡建设空间扩张与人口增速的合理匹配,推动人口—土地间紧张局势缓解。非洲城乡建设空间规模与总人口之间存在着不成比例的增长关系,导致其人均建设空间规模大幅下降,现有城镇扩张未能完全满足人口快速增长带来的城建需求。按国际人均建设用地最低标准30 m2/人计,到2050年仍约有1.19万km2的城乡建设空间扩张增量,其将涉及居住、交通、能源、水利、通信各个方面,非洲面向高质量可持续方向的基建领域呈现出显著发展潜能。相关研究表明,尤其是非洲中小城镇用于城乡建设投资的税收有限,是人口相对建设空间超规模扩张的重点聚落类型[55],进一步通过城乡建设—产业投资—政府调控等综合手段推动形成合理的城镇等级体系和人口空间布局对非洲未来高质量发展具有重要意义。② 及时针对非洲农—林格局剧烈的动态转型进行监测,进一步探索气候变化对非洲农业生产和生态保护地域功能影响的驱动规律。非洲农业生产空间和绿色生态空间互演最为剧烈,在大陆尺度沿撒哈拉沙漠和东非大裂谷形成了显著的变化带,研究结果表明,该现象主要受到地形地貌和水文条件变化的驱动,而针对其局部地域的、更加具体的演变规律仍需要在长期动态监测的基础上展开深入分析。此外,在开展生态屏障工程及气候治理相关项目时,需系统评估气候变化对工程可行性的影响,从而有效控制非必要资源投入。③ 重视非洲沙漠化治理的挑战和机遇,尽快针对其农业生产空间退化和时序波动的演变规律调整海外耕地投资策略。气候变化和人类活动的双重影响下土地沙漠化、耕地退化是非洲面临的重大生态环境问题,而非洲作为跨境农业投资的重点区域,需强化土地退化热点区域监测与趋势预测,规避因土地沙化或自然退化引致的风险增量与资源管理成本。
本文也存在一定的局限性。首先,受限于非洲地区数据可获性及研究时间跨度较长,本文缺乏实地调查数据,对其地域功能空间的划分仍以长时序土地遥感覆被数据归并获得,对其地域功能的分类也仅划分为城乡建设、农业生产和生态保护等大类,对非洲乡村地域功能、不同生态地域功能和地域多功能的判别及空间识别有待深化。其次,由于本文以非洲大陆全局、年际变化为时空分析单位,导致对非洲地域功能空间演变驱动机制的解析较为宏观,而非洲各国社会经济发展水平差异较大,不同要素对各地区地域功能空间结构变化的驱动作用具有显著地域差异,例如几内亚湾周边明显的城乡建设空间扩张过程必然受到较强的人口与经济因素驱动,但在以西非、中非为分析单元时人为要素作用的探测结果将会明显减弱,未来可进一步根据研究需求针对非洲典型地区进行更为具体及微观尺度的深入分析。最后,本文注重于非洲地域功能空间实体的格局过程与规律,但对其空间资源权属、开发利用方式、空间承载能力等隐性要素的分析不足,探索非洲地域功能空间实体与承载力/生产力等软性要素的耦合发展机制是未来研究需要深化之处。
[1]
中华人民共和国国家发展和改革委员会区域开放司推进“一带一路”建设工作领导小组办公室. 中国—非洲国家共建“一带一路”发展报告[M]. 北京: 中国计划出版社, 2023: 3-5.

[Office of the Leading Group of the Regional Opening Department of the National Development and Reform Commission of the People's Republic of China to Promote the Construction of the "Belt and Road". China-Africa development report on the joint construction of the "Belt and Road". Beijing, China: China Planning Press, 2023: 3-5.]

[2]
中华人民共和国国家国际发展合作署. 中非合作2035年愿景[EB/OL]. 2021-12-09 [2024-05-20]. http://www.cidca.gov.cn/2021-12/09/c_1211480567.htm.

[China International Development Cooperation Agency. China-Africa Cooperation Vision 2035. 2021-12-09 [2024-05-20]. http://www.cidca.gov.cn/2021-12/09/c_1211480567.htm.

[3]
联合国人类住区规划署. 联合国住房和城市可持续发展大会(人居三)非洲区域报告:非洲变革性住房和城市可持续发展[EB/OL]. 2017-01-05 [2024-05-20]. https://habitat3.org/wp-content/uploads/regional-report-africa-chinese.pdf

[United Nations Human Settlements Programme. United Nations Conference on housing and sustainable urban development (Habitat III) Africa regional report: Transformative housing and sustainable urban development in Africa. 2017-01-05 [2024-05-20]. https://habitat3.org/wp-content/uploads/regional-report-africa-chinese.pdf.

[4]
Fan J, Li S S, Sun Z R, et al. The functional evolution and system equilibrium of urban and rural territories[J]. Journal of Geographical Sciences, 2022, 32(7): 1203-1224.

DOI

[5]
樊杰. 地域功能—结构的空间组织途径: 对国土空间规划实施主体功能区战略的讨论[J]. 地理研究, 2019, 38(10): 2373-2387.

DOI

[Fan Jie. Spatial organization pathway for territorial function-structure: Discussion on implementation of major function zoning strategy in territorial spatial planning. Geographical Research, 2019, 38(10): 2373-2387.]

[6]
邹利林, 章丽君, 刘彦随. 生态文明背景下国土空间功能研究: 过去、现在与未来[J]. 地理科学进展, 2022, 41(7): 1312-1324.

DOI

[Zou Lilin, Zhang Lijun, Liu Yansui. Territorial space function research in the context of ecological civilization: From the past into the future. Progress in Geography, 2022, 41(7): 1312-1324.]

DOI

[7]
王亚飞, 陈佩佩, 陈东. 基于主体功能区划的中国地域功能空间结构演变解析: 人口与经济集疏视角[J]. 经济地理, 2022, 42(7): 11-21.

DOI

[Wang Yafei, Chen Peipei, Chen Dong. The evolution analysis of spatial structure of territorial functions in China based on major function oriented zoning: From the perspective of population and economic concentration and spread. Economic Geography, 2022, 42(7): 11-21.]

DOI

[8]
卓蓉蓉, 余斌, 曾菊新, 等. 中国重点农区乡村地域功能演变及其影响机理: 以江汉平原为例[J]. 地理科学进展, 2020, 39(1): 56-68.

DOI

[Zhuo Rongrong, Yu Bin, Zeng Juxin, et al. Change and mechanism of influence of rural territorial functions in major agricultural areas of China: A case study of the Jianghan Plain. Progress in Geography, 2020, 39(1): 56-68.]

DOI

[9]
樊杰. 我国主体功能区划的科学基础[J]. 地理学报, 2007, 62(4): 339-350.

[Fan Jie. The scientific foundation of major function oriented zoning in China. Acta Geographica Sinica, 2007, 62(4): 339-350.]

[10]
黄安, 许月卿, 卢龙辉, 等. “生产—生活—生态”空间识别与优化研究进展[J]. 地理科学进展, 2020, 39(3): 503-518.

DOI

[Huang An, Xu Yueqing, Lu Longhui, et al. Research progress of the identification and optimization of production-living-ecological spaces. Progress in Geography, 2020, 39(3): 503-518.]

DOI

[11]
樊杰, 周侃. 以“三区三线”深化落实主体功能区战略的理论思考与路径探索[J]. 中国土地科学, 2021, 35(9): 1-9.

[Fan Jie, Zhou Kan. Theoretical thinking and approach exploration on deepening the implementation of major function zoning strategy with "three-zones and three-lines". China Land Science, 2021, 35(9): 1-9.]

[12]
张雷, 刘毅, 杨波. 国家人地关系的国际比较研究[J]. 自然资源学报, 2017, 32(3): 353-362.

DOI

[Zhang Lei, Liu Yi, Yang Bo. A comparative study of the national man-land relationship. Journal of Natural Resources, 2017, 32(3): 353-362.]

DOI

[13]
Herrmann S M, Brandt M, Rasmussen K, et al. Accelerating land cover change in West Africa over four decades as population pressure increased[J]. Communications Earth & Environment, 2020, 1: 53. doi: 10.1038/s43247-020-00053-y.

[14]
吴皓天, 刘柄麟, 张振克, 等. 2000—2020年南非海岸带土地开发利用强度时空变化研究[J]. 世界地理研究, 2023, 32(12): 18-28.

DOI

[Wu Haotian, Liu Binglin, Zhang Zhenke, et al. Temporal and spatial variation of land development and utilization intensity in coastal zone of South Africa from 2000 to 2020. World Regional Studies, 2023, 32(12): 18-28.]

DOI

[15]
刘洁敏, 吕斌. 非洲欠发达地区首都新城开发策略研究: 以刚果共和国首都布拉柴维尔市为例[J]. 世界地理研究, 2021, 30(2): 276-285.

DOI

[Liu Jiemin, Lv Bin. The development strategies of new town in Africa: Taking Brazzaville, the capital of the Republic of Congo as an example. World Regional Studies, 2021, 30(2): 276-285.]

DOI

[16]
邱心叶, 陈爽, 刘圳南. 东非国家小城镇形成与发展的潜力: 基于最大熵模型分析[J]. 地理科学进展, 2023, 42(1): 131-144.

DOI

[Qiu Xinye, Chen Shuang, Liu Zhennan. Town formation and development potential of East African countries based on maximum entropy model. Progress in Geography, 2023, 42(1): 131-144.]

DOI

[17]
王静怡, 张悦, 陈志钢, 等. 中国杂交水稻向撒哈拉以南非洲转移的影响模拟: 基于全球局部均衡模型[J]. 经济地理, 2019, 39(4): 155-163, 231.

[Wang Jingyi, Zhang Yue, Chen Kevin, et al. Assessing the impacts of Chinese hybrid rice in Sub-Saharan Africa. Economic Geography, 2019, 39(4): 155-163, 231.]

[18]
李董林, 李春顶, 蔡礼辉. 俄乌冲突局势下中东和非洲的粮食安全问题: 特征、影响和治理路径[J]. 中国农业大学学报, 2022, 27(12): 15-27.

[Li Donglin, Li Chunding, Cai Lihui. Food security in the Middle East and Africa under the context of the Russia-Ukraine conflict: Characteristics, implications and governance paths. Journal of China Agricultural University, 2022, 27(12): 15-27.]

[19]
Bullock E L, Healey S P, Yang Z Q, et al. Three decades of land cover change in East Africa[J]. Land, 2021, 10(2): 150. doi: 10.3390/land10020150.

[20]
Jayne T S, Chamberlin J, Headey D D. Land pressures, the evolution of farming systems, and development strategies in Africa: A synthesis[J]. Food Policy, 2014, 48: 1-17. doi: 10.1016/j.foodpol.2014.05.014.

[21]
Sayre R, Karagulle D, Frye C, et al. An assessment of the representation of ecosystems in global protected areas using new maps of world climate regions and world ecosystems[J]. Global Ecology and Conservation, 2020, 21: e00860. doi: 10.1016/j.gecco.2019.e00860.

[22]
Filho W L, Azeiteiro U M, Balogun A L, et al. The influence of ecosystems services depletion to climate change adaptation efforts in Africa[J]. Science of the Total Environment, 2021, 779: 146414. doi: 10.1016/j.scitotenv.2021.146414.

[23]
Balima L H, Nacoulma B M I, Bayen P, et al. Agricultural land use reduces plant biodiversity and carbon storage in tropical West African savanna ecosystems: Implications for sustainability[J]. Global Ecology and Conservation, 2020, 21: e00875. doi: 10.1016/j.gecco.2019.e00875.

[24]
Fenta A A, Tsunekawa A, Haregeweyn N, et al. Cropland expansion outweighs the monetary effect of declining natural vegetation on ecosystem services in Sub-Saharan Africa[J]. Ecosystem Services, 2020, 45: 101154. doi: 10.1016/j.ecoser.2020.101154.

[25]
Yang Z W, Gao X, Lei J Q, et al. Analysis of spatiotemporal changes and driving factors of desertification in the Africa Sahel[J]. Catena, 2022, 213: 106213. doi: 10.1016/j.catena.2022.106213.

[26]
Huang J P, Zhang G L, Zhang Y T, et al. Global desertification vulnerability to climate change and human activities[J]. Land Degradation & Development, 2020, 31(11): 1380-1391.

[27]
张振克. 非洲地理研究回顾与展望[J]. 地域研究与开发, 2018, 37(2):175-176, 180.

[Zhang Zhenke. Retrospect and prospect of African geography research. Areal Research and Development, 2018, 37(2): 175-176, 180.]

[28]
安宁, 梁邦兴, 朱竑. “走出去”的地理学: 从人文地理学视角看中非合作研究[J]. 地理科学进展, 2018, 37(11): 1521-1532.

DOI

[An Ning, Liang Bangxing, Zhu Hong. Chinese geography "goes out": Looking at China-Africa cooperation from the perspective of human geography. Progress in Geography, 2018, 37(11): 1521-1532.]

DOI

[29]
Friedl M A, Sulla-Menashe D. MODIS/Terra+Aqua land cover type yearly L3 Global 500 m SIN Grid V061[DB/OL]. NASA EOSDIS Land Processes Distributed Active Archive Center. 2022-12-30 [2024-05-15]. doi: 10.5067/MODIS/MCD12Q1.061.

[30]
马毅, 谢嘉宬, 施斯, 等. 基于地域功能理论的市县国土空间功能分区研究[J]. 规划师, 2020, 36(18): 57-64.

[Ma Yi, Xie Jiacheng, Shi Si, et al. City and county level land and space functional zoning based on regional function theory. Planners, 2020, 36(18): 57-64.]

[31]
黄晶, 薛东前, 董朝阳, 等. 干旱绿洲农业区土地利用转型生态环境效应及分异机制: 基于三生空间主导功能判别视角[J]. 地理科学进展, 2022, 41(11): 2044-2060.

DOI

[Huang Jing, Xue Dongqian, Dong Chaoyang, et al. Eco-environmental effects and spatial differentiation mechanism of land use transition in agricultural areas of arid oasis: A perspective based on the dominant function of production-living-ecological spaces. Progress in Geography, 2022, 41(11): 2044-2060.]

DOI

[32]
魏伟, 尹力, 谢波, 等. 国土空间规划背景下黄河流域“三区空间”演化特征及机制[J]. 经济地理, 2022, 42(3): 44-55, 86.

DOI

[Wei Wei, Yin Li, Xie Bo, et al. Spatial-temporal evolution characteristics and mechanism of "three-function space" in the Yellow River Basin under the background of territorial spatial planning. Economic Geography, 2022, 42(3): 44-55, 86.]

[33]
Mu H W, Li X C, Wen Y N, et al. A global record of annual terrestrial Human Footprint dataset from 2000 to 2018[J]. Scientific Data, 2022, 9: 176. doi: 10.1038/s41597-022-01284-8.

PMID

[34]
ESRI Inc. How emerging hot spot analysis works[EB/OL]. 2023-05-06 [2024-05-25]. https://pro.arcgis.com/en/pro-app/latest/tool-reference/space-time-pattern-mining/learnmoreemerging.htm.

[35]
周贵鹏, 龙花楼. 农村居民点土地利用隐性形态三维测度及其耦合协调演化研究: 以河南省为例[J]. 地理科学进展, 2023, 42(6): 1082-1097.

DOI

[Zhou Guipeng, Long Hualou. Three-dimensional measurement and coupling and coordination evolution of recessive land use morphology of rural settlements: A case of Henan Province. Progress in Geography, 2023, 42(6): 1082-1097.]

DOI

[36]
尹力, 魏伟, 薄立明, 等. 基于主体功能区战略的新疆地区“三区空间”演化解析[J]. 经济地理, 2023, 43(7): 52-64.

DOI

[Yin Li, Wei Wei, Bo Liming, et al. Evolution of "three-function spaces" in Xinjiang based on major function-oriented zoning strategy. Economic Geography, 2023, 43(7): 52-64.]

[37]
刘瑞, 朱道林. 基于转移矩阵的土地利用变化信息挖掘方法探讨[J]. 资源科学, 2010, 32(8): 1544-1550.

[Liu Rui, Zhu Daolin. Methods for detecting land use changes based on the land use transition matrix. Resources Science, 2010, 32(8): 1544-1550.]

[38]
李帅呈, 龚健, 杨建新, 等. 兰西城市群土地利用/覆被变化模式特征: 基于强度分析框架[J]. 资源科学, 2023, 45(3): 480-493.

DOI

[Li Shuaicheng, Gong Jian, Yang Jianxin, et al. Characteristics of LUCC patterns of the Lanzhou-Xining urban agglomeration: Based on an intensity analysis framework. Resources Science, 2023, 45(3): 480-493.]

DOI

[39]
Assede E S P, Orou H, Biaou S. S H, et al. Understanding drivers of land use and land cover change in Africa: A review[J]. Current Landscape Ecology Reports, 2023, 8: 62-72.

[40]
Hong C P, Burney J A, Pongratz J, et al. Global and regional drivers of land-use emissions in 1961-2017[J]. Nature, 2021, 589: 554-561.

[41]
Kang J, Zhang B L, Dang A R. A novel geospatial machine learning approach to quantify non-linear effects of land use/land cover change (LULCC) on carbon dynamics[J]. International Journal of Applied Earth Observation and Geoinformation, 2024, 128: 103712. doi: 10.1016/j.jag.2024.103712.

[42]
Inglis A, Parnell A, Hurley C. Vivid: An R package for variable importance and variable interactions displays for machine learning models[J]. The R Journal, 2023, 15: 344-361.

[43]
张莉, 吴文斌, 宋茜, 等. 2000—2010年非洲耕地利用格局变化及其生态环境背景分析[J]. 中国农业科学, 2018, 51(6): 1144-1155.

[Zhang Li, Wu Wenbin, Song Qian, et al. Changes in Africa's cultivated land use and its eco-environmental factors over 2000-2010. Scientia Agricultura Sinica, 2018, 51(6): 1144-1155.]

[44]
Tarpanelli A, Paris A, Sichangi A W, et al. Water resources in Africa: The role of earth observation data and hydrodynamic modeling to derive river discharge[J]. Surveys in Geophysics, 2023, 44: 97-122.

[45]
Espoir D K, Sunge R, Nchofoung T, et al. Analysing the drivers of ecological footprint in Africa with machine learning algorithm[J]. Environmental Impact Assessment Review, 2024, 104: 107332. doi: 10.1016/j.eiar.2023.107332.

[46]
Demem M S. Impact and adaptation of climate variability and change on small-holders and agriculture in Ethiopia: A review[J]. Heliyon, 2023, 9(8): e18972. doi: 10.1016/j.heliyon.2023.e18972.

[47]
Zhuang J Q, Peng J B, Li Z H, et al. The evolution of gully erosion in the Rift Valley of Kenya over the past 50 years[J]. Journal of African Earth Sciences, 2024, 209: 105099. doi: 10.1016/j.jafrearsci.2023.105099.

[48]
Xu G, Dong T, Cobbinah P B, et al. Urban expansion and form changes across African cities with a global outlook: Spatiotemporal analysis of urban land densities[J]. Journal of Cleaner Production, 2019, 224: 802-810.

[49]
王妤, 孙斌栋, 张婷麟. 国家城市规模分布的时空演化特征及影响因素: 基于LandScan的全球实证研究[J]. 地理科学进展, 2021, 40(11): 1812-1823.

DOI

[Wang Yu, Sun Bindong, Zhang Tinglin. Spatio-temporal change and influencing factors of city size distribution: Global empirical research based on LandScan data. Progress in Geography, 2021, 40(11): 1812-1823.]

DOI

[50]
任航, 张振克, Priyanko Das, 等. 基于人口规模的肯尼亚城市体系演变及空间联系[J]. 经济地理, 2022, 42(5): 56-65.

DOI

[Ren Hang, Zhang Zhenke, Priyanko Das, et al. Evolution characteristics of urban system and spatial connections of cities in Kenya based on population scale. Economic Geography, 2022, 42(5): 56-65.]

DOI

[51]
蒋大亮, 任航, 刘柄麟, 等. 1996—2015年非洲人口扩张区域类型划分与区域演变分析[J]. 世界地理研究, 2021, 30(4): 851-863.

DOI

[Jiang Daliang, Ren Hang, Liu Binglin, et al. Temporal-spatial pattern of regional population expansion in Africa in 1996-2015. World Regional Studies, 2021, 30(4): 851-863.]

DOI

[52]
邵静, 王茂军. 中国与OECD在非援助国别分配的空间关系研究[J]. 地理科学进展, 2020, 39(5): 766-778.

DOI

[Shao Jing, Wang Maojun. Spatial relationship of country allocation of aid to Africa between China and OECD. Progress in Geography, 2020, 39(5): 766-778.]

DOI

[53]
Koroso N H, Zevenbergen J A, Lengoiboni M. Urban land use efficiency in Ethiopia: An assessment of urban land use sustainability in Addis Ababa[J]. Land Use Policy, 2020, 99: 105081. doi: 10.1016/j.landusepol.2020.105081.

[54]
陈沛然, 王成金, 刘卫东. 中国海外港口投资格局的空间演化及其机理[J]. 地理科学进展, 2019, 38(7): 973-987.

DOI

[Chen Peiran, Wang Chengjin, Liu Weidong. Spatial change of China's investment pattern for overseas ports and its mechanism. Progress in Geography, 2019, 38(7): 973-987.]

DOI

[55]
Xu G, Zhu M Y, Chen B, et al. Settlement scaling law reveals population-land tensions in 7000+ African urban agglomerations[J]. Habitat International, 2023, 142: 102954. doi: 10.1016/j.habitatint.2023.102954.

文章导航

/